ENG

城院新闻

最新动态
城院新闻 首页 > 城院新闻 > 正文
我校在第十一届全国大学生广告艺术大赛中创佳绩
时间:2019-09-18   来源:艺术学院   点击数:

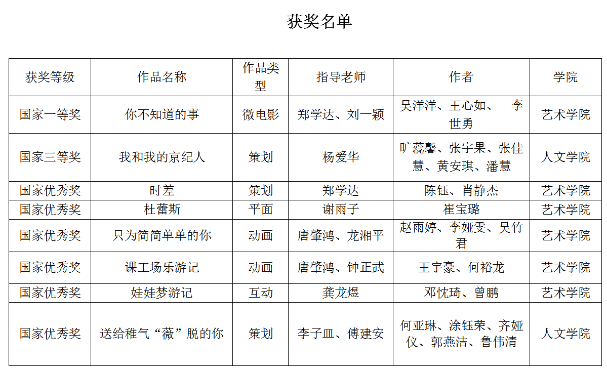
本网讯2019年9月16日,第十一届全国大学生广告艺术大赛获奖结果最终公布我校师生获得全国一等奖1项、三等奖1项、优秀奖6项

全国大学生广告艺术大赛是由教育部高等教育司指导、教育部高等学校新闻传播学类专业教学指导委员会、中国高等教育学会广告教育专业委员会共同主办的全国高校文科大赛,是迄今为止全国规模大、覆盖高等院校广、参与师生人数多、作品水准高的国家级大学生赛事。在此次比赛中有来自全国一千三百多所高校参加,数十万学生提交作品,我校学子不惧挑战,勇于拼搏,最终在国赛上斩获8奖项,这是我校高度重视实践型和创新型人才培养的体现(郑学达)


 

学院地址:湖南省益阳市迎宾东路518号   

湘ICP备05005365号(备案管理系统)

九游手机平台版权所有©2019